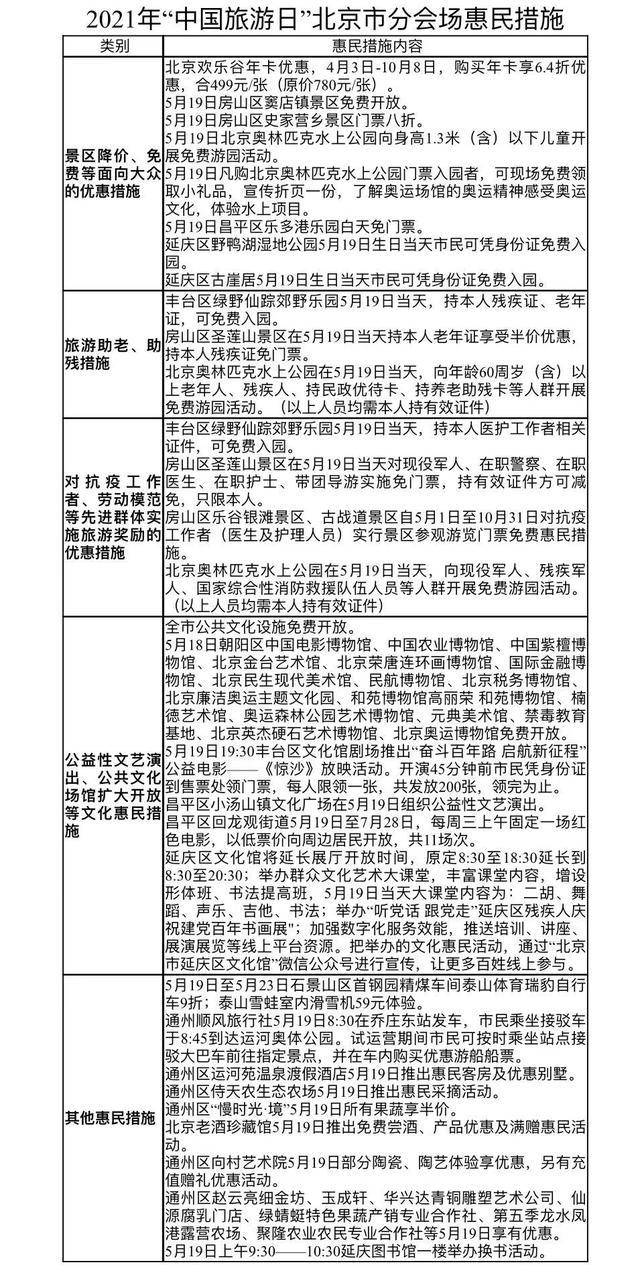
5月19日是“中国旅游日”。2021年“中国旅游日”北京市分会场活动于5月19日当天在北京香山革命纪念馆举行。市文旅局于当天宣布正式推出10条精品红色旅游线路,本市多个景区还将推出免费或优惠活动。

今年的旅游日活动将围绕“绿色发展,美好生活”主题,突出红色旅游、运河旅游等特点。特别是在建党一百周年之际推出10条精品红色旅游线路,更加方便市民探访红色旅游资源,重温红色记忆。也让市民看到了中国共产党“不忘初心、砥砺前行”的百年奋斗路。

忆往昔,见证中国共产党萌芽成长、带领中华儿女实现民族独立的峥嵘岁月。从“新文化及五四运动”发祥之旅到烽火卢沟桥红色血脉之旅、 经典红色歌曲唱响之旅、追忆中国革命先驱之旅,直至新中国“进京赶考”之旅,一路走来,在北大红楼、陶然亭公园、焦庄户地道战遗址、卢沟桥、香山革命纪念馆等景点,在诞生于深山中的那首“没有共产党就没有新中国”的激昂旋律里,市民完全可以直观感受中国共产党萌芽、成长、壮大的发展历程,更可以见证中国共产党带领中华儿女一步步实现民族独立、建立新中国的峥嵘岁月。
观今朝,见证中国共产党带领国人实现国家富强的燃情岁月。从我爱北京天安门爱国情怀之旅到盛世中国奥运圆梦之旅,在天安门、鸟巢、冰丝带等景点,相信会让市民的爱国情感得到进一步释放。新中国成立七十多年来,改革开放四十多年来,在中国共产党带领下,中华民族实现了真正意义上的国家富强。无论是国家经济实力还是老百姓的“钱袋子”,都取得了长足发展进步。相信这种变化会让无数人在天安门广场升旗时心生感慨、不自觉的热泪盈眶。会让更多人在鸟巢、冰丝带游览时衷心为双奥之城的历史成就而感到自豪。
展未来,见证中国共产党领导人民带领国家走向复兴的追梦步伐。无论是盛世中国奥运圆梦之旅还是新国门“兴”世界开放之旅,鸟巢、大兴国际机场这些现代地标建筑足以展示现代中国经济社会发展的实力和水平,更可以展示中国坚持改革开放、加强与世界各国联系沟通,打造人类命运共同体的态度和担当。相信置身与这些景点,我们完全可以体会到在党的领导下,走在高质量发展道路上的中国如鲲鹏展翅般面向未来、拥抱世界的雄心,体会到今日之中国如凤凰涅槃走向复兴、实现14亿国人中国梦的信心。
让我们约起来,从十条红色旅游线路中,感受和见证中国共产党百年奋斗路!
5月19日是“中国旅游日”。2021年“中国旅游日”北京市分会场活动于5月19日当天在北京香山革命纪念馆举行。市文旅局于当天宣布正式推出10条精品红色旅游线路,本市多个景区还将推出免费或优惠活动。

今年的旅游日活动将围绕“绿色发展,美好生活”主题,突出红色旅游、运河旅游等特点。特别是在建党一百周年之际推出10条精品红色旅游线路,更加方便市民探访红色旅游资源,重温红色记忆。也让市民看到了中国共产党“不忘初心、砥砺前行”的百年奋斗路。

忆往昔,见证中国共产党萌芽成长、带领中华儿女实现民族独立的峥嵘岁月。从“新文化及五四运动”发祥之旅到烽火卢沟桥红色血脉之旅、 经典红色歌曲唱响之旅、追忆中国革命先驱之旅,直至新中国“进京赶考”之旅,一路走来,在北大红楼、陶然亭公园、焦庄户地道战遗址、卢沟桥、香山革命纪念馆等景点,在诞生于深山中的那首“没有共产党就没有新中国”的激昂旋律里,市民完全可以直观感受中国共产党萌芽、成长、壮大的发展历程,更可以见证中国共产党带领中华儿女一步步实现民族独立、建立新中国的峥嵘岁月。
观今朝,见证中国共产党带领国人实现国家富强的燃情岁月。从我爱北京天安门爱国情怀之旅到盛世中国奥运圆梦之旅,在天安门、鸟巢、冰丝带等景点,相信会让市民的爱国情感得到进一步释放。新中国成立七十多年来,改革开放四十多年来,在中国共产党带领下,中华民族实现了真正意义上的国家富强。无论是国家经济实力还是老百姓的“钱袋子”,都取得了长足发展进步。相信这种变化会让无数人在天安门广场升旗时心生感慨、不自觉的热泪盈眶。会让更多人在鸟巢、冰丝带游览时衷心为双奥之城的历史成就而感到自豪。
展未来,见证中国共产党领导人民带领国家走向复兴的追梦步伐。无论是盛世中国奥运圆梦之旅还是新国门“兴”世界开放之旅,鸟巢、大兴国际机场这些现代地标建筑足以展示现代中国经济社会发展的实力和水平,更可以展示中国坚持改革开放、加强与世界各国联系沟通,打造人类命运共同体的态度和担当。相信置身与这些景点,我们完全可以体会到在党的领导下,走在高质量发展道路上的中国如鲲鹏展翅般面向未来、拥抱世界的雄心,体会到今日之中国如凤凰涅槃走向复兴、实现14亿国人中国梦的信心。
让我们约起来,从十条红色旅游线路中,感受和见证中国共产党百年奋斗路!